太阳成集团tyc151cc(中国)股份有限公司
English
首页
学院概况
学院简介
学院新闻
通知公告
机构设置
现任领导
历任领导
部门职责
成果展示
学院文件
师资队伍
专任教师信息
实验技术人员信息
行政管理人员信息
杰出人才与名师
导师队伍
本科教育
专业介绍
教学成果
教学项目
本科招生
教学活动
研究生教育
研究生招生
研究生培养
博士后流动站
科研工作
学术动态
科研成果
科研项目
科研进展
科研工作流程
实验室与基地
平台介绍
通知公告
规章制度
仪器设备
重点实验室
野外基地
实习基地
中国数字植物标本馆
太阳成集团tyc151cc林木数字化标本馆(内网)
学生工作
通知公告
学工快讯
学生就业
校友专栏
校友风采
校庆新闻
人才招聘
招聘信息
联系我们
太阳成集团tyc151cc
党史学习教育
学习党的二十大
学习贯彻习近平新时代中国特色社会主义思想主题教育
内部网站
english
about
bachelor
research
team
laboratory
student
植物科普
季节
生活型
观赏类型
太阳成集团tyc151cc
党史学习教育
学习党的二十大
学习贯彻习近平新时代中国特色社会主义思想主题教育
党史学习教育
您现在的位置:
首页
>>
太阳成集团tyc151cc
>>
党史学习教育
>> 正文
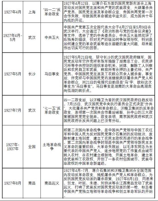
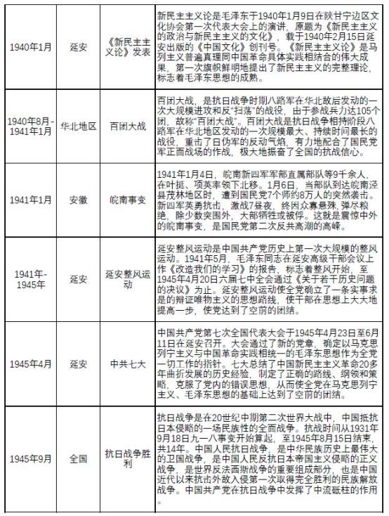
中共党史大事年表
作者:
时间:2021-04-02
浏览:[
] 次